Let’s load an application to get an idea of how EVS works.
Browse to
Find and double click the file “painting-facility-interactive-labels.intermediate.evs”.
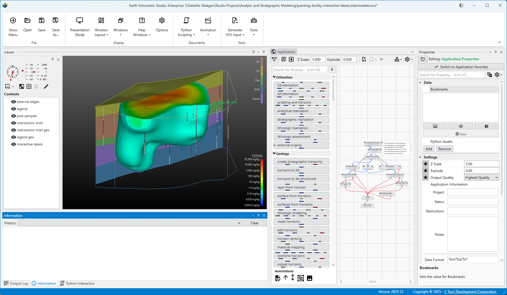
The application will run and in less than one minute you will see:
For more on opening applications see the topic Open Files.


