Tip(s) to simplify model objects and reduce 4DIMs?

QUESTION: I need to create a 4DIM (or PDF, Sketchfab) but my geologic models are excessively large.  I created two fault blocks shown in the screenshot with “adaptive indicator krig”.  One block has 4,500,000 nodes and 20,000,000 cells.  So of course, a single frame 4DIM ended up at 115MB and used 6GB of memory when opened on my computer.

I created the 4DIM using this simple network (one for each block, so six modules total): “Load EVS Field” –> “explode and scale” –> “external faces”. The EFBs are 150MB and 76MB.

Is there is a way to just get the simple exterior surfaces shown in the screenshot?  I tried Plume Shell, External Faces but think I’m may be missing something simple? “Slope Aspect Splitter”??

I don’t require interior surfaces, exploding, slices or such.  Just a simple visualization

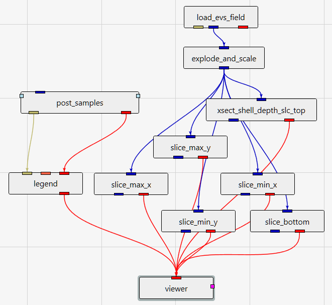
My firstimpression was that there isn’t much you can do.  plume_shell isn’t the right module to use with adaptive_indicator_krig other than to cut your surf_cut boundaries.  Lithologic models have lots of cell sets associated with their individual materials and these create lots of interior surface boundaries.  There are painfully obvious if you use an external_edges module, which (rather than showing the model box edges) will show all the interior crazy boundaries. But, there are ways to get just a surface without the interior “guts”, and that is to slice.  The modules that can do planar slices are “slice” or “thin_fence”.  If we know the angles of the model boundaries, we can use 5 slice modules to slice the Xmin, Xmax, Ymin and Ymax and Zmin boundaries of your model.  This assumes that your model has a flat bottom.  If not, there will usually be a way to get the surface that corresponds to your model’s bottom. The last part is how to “slice” the topography (ground surface).  The easy answer is with a “Depth Slice”.  This requires that you have Depth as a Nodal data component.  This is easy if you’re using adaptive_indicator_krig since it requires an external grid and any of the ways you’d use to get that grid will give you the option to get Depth as a nodal data component. To keep the slicing simpler, it will be useful to use merge_fields after doing surf_cut on the models on either side of the fault surface.  Make sure to “Reverse Cutting Surface Normal” for one of the surf_cuts.  That way you can use just one plume_shell and it will cut the merged field correctly giving you the correct sides of both models.   With the merged models, you can now slice them as a group and use half as many modules. Below I will show an example of doing these steps, but not for a faulted lithologic model.  I have the advantage for my example that I am using the next generation of Smooth Indicator Kriging that will be in the first 2018 release of Studio.  Unlike adaptive_indicator_krig which is known to have noticeable holes (gaps) at the interfaces between materials, our new version is virtually perfect AND has much smoother interfaces between the materials.  With adaptive_indicator_krig, this slicing technique is likely to result in visual holes that may be quite objectionable. Since your current model is solid, the holes are very hard to see. Here is my application 6th The settings for intersection shell to get a depth slice are shown below.  Note that you turn OFF the “Include Varying Surface” Toggle. 5th The output looks identical to what external_faces provides unless I make it transparent.  Then there is a big difference. 4th I did a few tests of this approach with different models and it reduced the 4DIM file size by a factor of 5 to 10.  I think that the more materials that you have and the more complex they are, the greater the savings will be.