How do I divide my plume into thin sections?

QUESTION: I’d like to create sections of my plume that are subset by depth, such as 0-5 ft. bgs and 5-10 ft. bgs, etc. or in elevation ranges 25-30 ft elevation, 20-25 ft elevation, etc.

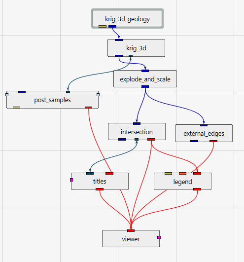
Since krig_3d will output both depth and elevation you are able to subset models by either depth or elevation intervals using the intersection module.  Since intersection (or intersection_shell if you don’t need volumetric output) allows you to perform multiple serial subsetting operations, you can step through subsets where your subsets can include concentration (to make the plume) as well as Depth Above & Depth Below. When dealing with Depth, the words “Above” and “Below” can be a bit confusing.  When we use these words for subsetting operations, “Above” means Depths greater than and “Below” means Depths less than.  Since Depth has an inherent negative connotation already, this creates confusion.  For example, if you take the subset of all depths Above 5 feet you get the portion of your model from 5 feet depth and everything DOWNWARD.  It is NOT the portion of the model that is “above” the surface at a 5-foot depth.  Since we use the words Above and Below in a generic sense, we cannot change their meaning just for one data component like Depth. Doing the same operations for Elevation would make complete sense and the confusion goes away.  However, if we use Depth, we get slabs which are conformal to the ground surface, and if we use Elevation we get flat parallel slabs. The application below does what you were wanting with subsetting by Depth: 1st The settings for intersection in this application to cut a slab from 5 to 10-foot depth and a plume level of 0.25 mg/kg would be: 2nd You can see that we have intersection connected to both the viewer and to titles.  intersection will create a complex title using all the subsetting operations it is performing. Subject to the (confusion) caveats above, the output from titles and intersection to the viewer are: 3rd All these parameters can be controlled with the animator. However, if you wanted to exercise more control over the title to have a less ambiguous title, then you would need to use Python scripting.  Python could also perform all the subsetting operations in a simple loop and could write out volumetrics results as 4DIMs and/or tab-delimited text file that can easily be imported to Excel. There are some examples of this in the “Railyard Facility Complex Python Scripting” folder in Studio Projects, but to appreciate and learn to use them you really need to take the Advanced Training Class on Python Scripting.