Is there a Seek or Re-Center function in Studio?

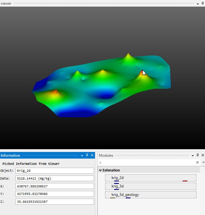
The first step is to Probe any object in the viewer.  You do this by holding down CTRL and left-click 1st Note that the probed (picked) location is shown in the Information window. If the viewer is not the selected module, double click on it in your Application.  You should see: 2nd Notice that the picked location is also shown here, right above the “Center on Picked”  button.  Merely click on “Center on Picked” and the objects in the viewer will center on the picked location.  If you zoom in you would see: 3rd If you want this function more accessible, you can add it to your Application Properties.